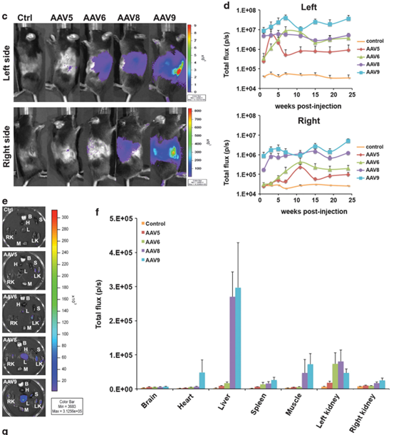
肾脏组织丨AAV在肾脏组织研究中的靶向策略
作为泌尿系统中最重要的器官,肾脏在血液循环系统中承担着滤过排出代谢物并重吸收水和营养物质的重要责任。肾脏也具有内分泌功能,可生成肾素、促红细胞生成素、激肽等。肾单位是组成肾脏的结构和功能的基本单位,包括肾小体和肾小管。肾小体内有一个肾小球,它由肾动脉分支形成。肾小球外有肾小囊包绕。肾小囊分两层,两层之间有囊腔与肾小管的管腔相通。肾小管汇成集合管,若干集合管汇合成乳头管,尿液由此流入肾小盏。
肾脏中有20多种不同的细胞类型,肾小体的主要细胞包括由构成球内毛细血管的内皮细胞、构成肾小囊的上皮细胞、囊壁反折包裹毛细血管形成的足细胞、及连接毛细血管的球内系膜细胞等;肾小管主要由肾小管上皮细胞构成。多种细胞类型和复杂的结构是阻碍肾脏基因治疗的阻碍,因此,有效的基因传导是该器官分子治疗成功的关键。
AAV作为基因递送的重要载体之一,具有高安全性和物种兼容性。针对不同组织和不同细胞选择合适的血清型、特异性启动子和注射方式有效提高AAV的感染效率,接下来,小编将和大家一起学习AAV在肾脏疾病研究中的靶向递送策略
1361 人阅读发布时间:2023-07-25 13:39