17 年
手机商铺
公司新闻/正文
636 人阅读发布时间:2023-11-01 10:53
2023年9月6日,南京大学张辰宇教授团队和剑桥大学Antonio Vidal-Puig教授团队合作在《nature communications》(IF=17.694)发表了题为“Cold-activated brown fat-derived extracellular vesicle-miR-378a-3p stimulates hepatic gluconeogenesis in male mice”的研究论文,在此文章中,研究者们展示了在雄性小鼠中,BAT来源的细胞外囊泡(BDEVs)在冷应激期间通过促进肝脏糖异生来重新编程系统的葡萄糖代谢。冷暴露有助于miR-378a-3p(一种大量存在于BAT中的miRNA)选择性包装到细胞外囊泡(EVs)中并递送到肝脏中,通过靶向p110α促进糖异生。总之,作者证明了由寒冷诱导的含有miR-378a-3p的BDEV可以作为内分泌信号分子在冷应激下调节肝脏糖异生。值得注意的是,本文使用的分别特异性过表达或敲低BAT和肝脏中miR-378a-3p的AAV来自汉恒生物。
接下来,我们来看看研究结果:
首先,为了确定在寒冷环境下BAT是否刺激肝脏糖异生,作者将小鼠置于4℃环境下,小鼠体温在早期下降,一段时间后,小鼠迅速适应,体温恢复到对照水平,表明产热的激活,且UCP1等相关产热基因的表达显著升高,此外,寒冷显著刺激了小鼠每日的食物摄入,同时体重降低,表明提高了代谢率以抵御寒冷。冷激活的BAT中,2-NBDG显著升高以及更多的葡萄糖转运蛋白FLUT4易位到质膜,说明冷暴露增加了BAT中的葡萄糖摄取,QPCR结果显示,冷暴露的小鼠肝脏中的糖异生增加,AKT、FOXO1和GSK3β的磷酸化在肝脏中的冷暴露受到明显抑制,表明冷暴露对BAT(葡萄糖摄取增加)和肝脏(糖异生增加)的葡萄糖代谢有协调作用。为了测试冷暴露对肝脏葡萄糖代谢的影响是否会直接受到BAT的影响,作者从小鼠身上切除了肩胛骨间棕色脂肪组织(iBAT),与假手术组相比,切除iBAT的小鼠早期的体温下降更迅速,适应温度变得相对更慢,且iBAT切除没有改变食物摄入量,同时糖异生基因表达水平降低,AKT、FOXO1和GSK3β的磷酸化明显增加。综上所述,冷激活的BAT可能促进肝糖异生来直接影响肝糖代谢。

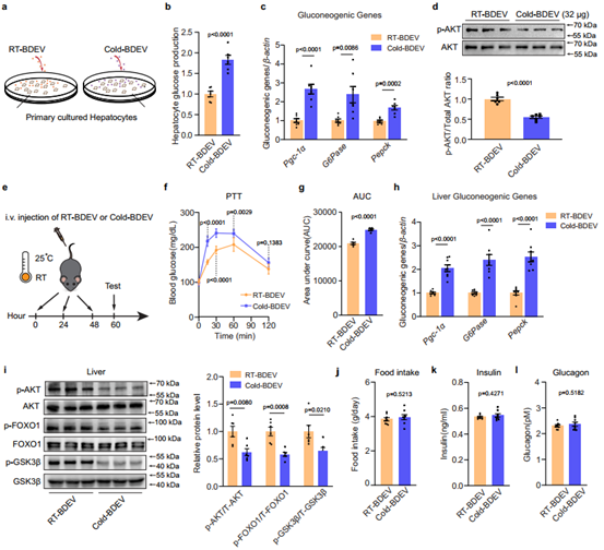
图1. BAT在冷暴露时刺激肝脏糖异生
由于有证据表明BAT还有内分泌器官的功能,所以作者探究了BAT分泌的细胞外囊泡(EVs)是否也可能在这过程中发挥作用。作者将小鼠分别置于25℃(RT-BAT)和4℃(Cold-BAT)环境下,72h后分离BAT来源的EVs,分析显示,Cold-BAT通常比RT-BAT表现出更多的EVs分泌,此外,EVs的标志基因的表达在Cold-BAT分泌的EVs中显著增加。随后,通过对BDEVs的可视化和追踪,作者在体外和体内分别验证了冷暴露促进BDEVs的分泌并促进其输送到肝脏。随后,作者又探究了冷激活的BAT分泌的EVs是否可以作为内分泌调节剂来调节肝糖代谢,作者分别将RT-BDEVs和Cold-BDEVs和原代肝细胞孵育48h,然后进行功能分析,与用RT-BDEVs孵育的细胞相比,用Cold-BDEVs孵育的细胞AKT的磷酸化水平显著降低,同时糖异生基因的表达(Pgc-1α、G6Pase、Pepck)显著增加。将RT-BDEVs和Cold-BDEVs静脉注射到正常饲养的小鼠体内,与RT-BDEVs组相比,Cold-BDEVs处理导致糖异生基因表达水平升高,磷酸化AKT,FOXO1和GSK3β水平降低,丙酮酸转化为葡萄糖的量增加。为了验证Cold-BDEVs在调节糖异生方面的关键作用,作者使用EV分泌抑制剂GW4869阻断寒冷诱导的BDEVs产生,在GW4869处理后,在小鼠肝脏中观察到磷酸化AKT增加和糖异生基因减少。综上说明冷刺激产生的BDEVs可以促进肝糖异生。

图2. Cold-BDEVs增强了肝糖异生
越来越多的证据表明,细胞来源的EV含有许多miRNA,这些包装在EV中的miRNA可以被受体细胞吸收以调节其功能,所以作者探究了BDEVs中是否也含有有助于寒冷诱导的肝糖异生的功能性miRNA。通过测序以及QPCR验证,miR-378a-3p和miR-193b-3p被选为候选miRNA,然而,只有miR-378a-3p在暴露于寒冷的小鼠的BDEVs和血清EV中显著上调,这表明miRNA被选择性地包装在活化的BDEVs中,因此,作者选择了miR-378a-3p进行进一步研究。QPCR显示,miR-378a-3p在冷暴露的小鼠iBAT中表达水平显著升高。静脉注射Cold-BDEVs的小鼠相比于注射RT-BDEVs的小鼠,miR-378a-3p的肝脏表达量升高更显著,而在BAT中局部注射GW4869导致冷暴露的小鼠肝脏中miR-378a-3p水平显著降低。此外,与对照组相比,BAT切除的小鼠在冷暴露后血清EVs和肝脏中表现出显著较低的miR-378a-3p表达水平。这些结果表明,冷暴露时,BDEVs将miR-378a-3p输送到肝脏中,导致肝脏miR-378a-3p升高。

图3. 冷暴露会增加BDEVs中miR-378a-3p的表达
接下来,作者研究了miR-378a-3p在调节肝细胞葡萄糖代谢中的作用。用miR-378a-3p的模拟物转染原代棕色脂肪细胞,收集BDEVs并与肝细胞一起孵育。与对照细胞相比,miR-378a-3p的过表达显著诱导肝细胞中葡萄糖的产生,同时糖异生基因表达上调,肝细胞中p-AKT、p-FOXO1和p-GSK3β的蛋白质水平降低。p110α是控制葡萄糖代谢的PI3K激酶的基本亚基,在先前的研究中被证明是miR-378a-3p的直接靶标。WB结果显示,miR-378a-3p过表达显著降低了肝细胞中p110α的蛋白水平,但没有显著改变总胰岛素受体(IR)表达水平和IR的磷酸化水平。相反,用miR-378a-3p抑制剂处理肝细胞,发现p110α的蛋白水平升高,糖异生基因的表达下调。这些结果表明,BDEVs中的miR-378a-3p是促进肝细胞糖异生的重要信号分子。
然后,作者评估了含有miR-378a-3p的BDEVs在体内环境中的作用。为了实现iBAT中miR-378a-3p的特异性过表达,作者使用了汉恒生物提供的FABP4特异性启动子启动的miR-378a-3p过表达AAV病毒(AAVFABP4-378a),通过原位多点注射,在感染病毒后28天,检测到iBAT中miR-378a-3p的表达显著增加,与对照组相比,过表达组的小鼠的血清EV和肝脏中miR-378a-3p的表达水平也增加,肝脏糖异生增加,同时p-AKT和p110α信号传导降低,而总IR表达水平和IR的磷酸化水平不变,证实miR-378a-3p通过靶向肝脏中的p110α直接影响IR下游的因子。总之,这些数据证实了含有miR-378a-3p的BDEVs可以通过在体内直接靶向肝脏p110α来促进糖异生。

图4. miR-378a-3p在BAT中的过表达调节小鼠肝糖异生
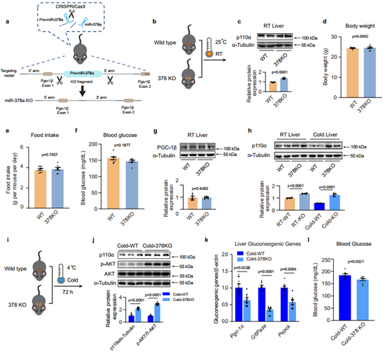
为了研究miR-378a-3p在冷暴露期间调节葡萄糖稳态中的作用,作者使用CRISPR/Cas9系统生成了miR-378a-KO小鼠模型(378KO),在RT条件下饲养的378KO小鼠的肝脏中检测到p110α蛋白水平增加,但没有检测到体重或食物摄入的显著变化,而血糖水平略有下降,而在冷暴露的378KO小鼠的肝脏中观察到AKT磷酸化显著增加,Pgc-1α、G6Pase和Pepck表达降低,表明冷诱导的肝脏糖异生受损。随后作者利用AAVFABP4-378a通过多点注射恢复iBAT中的miR-378a-3p水平。miR-378a-3p在iBAT中的重新表达显著升高了378KO小鼠肝脏中的G6Pase和Pepck,进一步证实了BAT来源的miR-378a-3p直接促进肝脏糖异生。

图5. iBAT中miR-378a-3p的恢复挽救了miR-378 KO小鼠的肝糖异生
为了具体研究miR-378a-3p对寒冷诱导的肝糖异生的影响,作者使用了肝脏特异性启动子启动表达miR-378a-3p反义序列的AAV病毒(AAVTBG-sponge),尾静脉注射到小鼠体内,在感染后25天,将小鼠置于寒冷环境中72h,肝脏中miR-378a-3p的敲低导致p110α和p-AKT的蛋白质水平显著增加,同时G6Pase和Pepck,Pgc-1α的表达降低。为了直接证明iBAT中miR-378a-3p的特异性下调是否会影响寒冷诱导的肝糖异生,作者将AAVFABP4-sponge注射到iBAT中,感染后25天,小鼠在处死前冷暴露3天,发现与对照组相比,感染AAVFABP4-sponge的小鼠BDEVs、血清EV和肝脏中的miR-378a-3p表达降低,而肝脏中miR-378a-3p的转录不受影响,表明BAT中miR-378a-3p下调导致分泌到肝脏中的miR-378-3p减少,而且iBAT中miR-378a的敲低增加了肝脏中p110α和p-AKT的蛋白质水平,并抑制了肝脏糖异生基因的表达。


图6. BAT中miR-378a-3p的下调抑制了寒冷诱导的肝糖异生
综上所述,本研究表明,由寒冷激活的棕色脂肪分泌的富含miR-378a-3p的胞外囊泡刺激肝脏葡萄糖的产生,以维持全身葡萄糖稳态。研究结果通过确定BDEVs中miR-378a-3p 在冷应激下调节肝糖代谢的作用,强调了BAT冷应激下的内分泌功能。