17 年
手机商铺
公司新闻/正文
473 人阅读发布时间:2023-10-25 09:43
2023年9月16日,发表在《Nature Communications》杂志上的一篇题为“Loss of microglial MCT4 leads to defective synaptic pruning and anxiety-like behavior in mice”的文章,揭示了乳酸输入调节小胶质细胞功能的机制。
免费质粒,限量活动

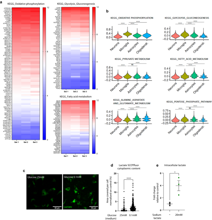
首先,为了评估代谢灵活性的转录基础,作者分析了从成年 Cx3cr1GFP 小鼠大脑中分离出的小胶质细胞的表达谱(数据集来自 Pinto 等人,ArrayExpress 数据库 E-MEXP-3347)与细胞内主要 KEGG 代谢途径的关系。作者发现每个代谢途径中的大多数基因在小胶质细胞中高度表达。通过小胶质细胞中的模型分数与从成年小鼠海马体中敏锐分离的其他脑细胞群(神经元、星形胶质细胞和少突胶质细胞)相比,分析了 KEGG 通路基因的表达。结果发现与其他细胞类型相比,小胶质细胞在氧化磷酸化和糖酵解方面表现出相对较高的得分。这表明了小胶质细胞具有代谢多种能量底物的内在能力。LDHB是参与小胶质细胞代谢调节的最丰富的基因之一。在成年小鼠海马区的所有其他脑细胞类型中, LDHB在小胶质细胞中高度富集,并且其在这些细胞中的表达高峰在出生后第二周,这是突触高度重塑的时期。由于含有 LDHB 的同工型在优先将乳酸转化为丙酮酸的细胞中富集,作者推测其在小胶质细胞中的高水平可能是乳酸代谢的重要作用的基础。作者探究了小胶质细胞是否可以输入外源性乳酸。利用代谢物的荧光类似物 (SCOTflors) 并使用荧光乳酸通过实时共焦成像评估原代小胶质细胞中的乳酸输入情况。孵育一小时后,在小胶质细胞内部即可检测到荧光 SCOTflu 乳酸,并且当培养基中的葡萄糖可用性降低时,荧光 SCOTflu 乳酸显着升高(25 mM 与 0.1 mM 葡萄糖)。此外,通过质谱法证实,与对照组相比,暴露于 20 mM 乳酸钠的原代小胶质细胞的乳酸水平增加了约四倍,表明这些细胞中乳酸的显着输入。总的来说,这些发现表明了小胶质细胞能够内化细胞外乳酸。

图1. 小胶质细胞代谢灵活,可在体外有效输入乳酸
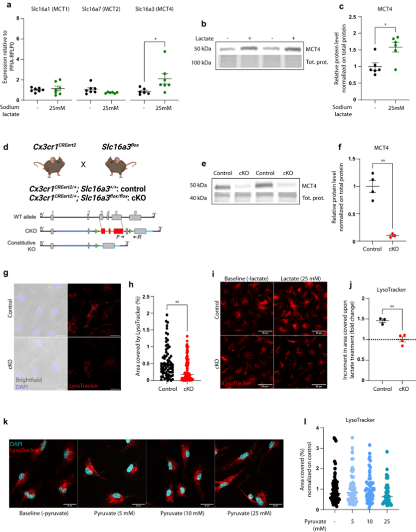
乳酸可以通过一类质子连接的溶质载体成员 (SLC16) 跨细胞膜转运,这些成员携带具有一个羧酸盐基团(单羧酸盐)的分子,例如乳酸盐、丙酮酸盐和酮,因此定义为单羧酸盐转运蛋白 (MCT)。在组成 MCT 家族的 14 种亚型中,大脑中高度丰富的乳酸转运蛋白是 MCT1、MCT2 和 MCT4,它们也由小胶质细胞表达。因此,作者思考它们中是否负责这些细胞中乳酸运输。暴露于 25 mM 乳酸钠 24 小时后,观察到仅编码 MCT4 的 Slc16a3 转录本显着上调。在原代小胶质细胞中,而 MCT1 或 MCT2 没有变化。乳酸暴露也显着增加了MCT4的蛋白质水平。这些发现支持了 MCT4 在小胶质细胞对细胞外乳酸反应中的直接影响。接下来,为了进一步阐明 MCT4 所发挥的下游调控作用,通过 Cx3cr1 CREert2和 Slc16a3 flox小鼠杂交,产生了可诱导的小胶质细胞特异性条件性 MCT4 敲除小鼠系,以产生 Cx3cr1 CREert2/+;Slc16a3 flox/flox (MCT4 cKO)和Cx3cr1 CREert2/+;Slc16a3 +/+(对照)同窝小鼠。这些小鼠用于制备原代小胶质细胞培养物,并通过 4-羟基他莫昔芬治疗在体外诱导 MCT4 敲除细胞系。蛋白质印迹实验证实了 MCT4 敲除的效率,与对照相比,减少了 90% 以上。为了进一步测试乳酸是否直接参与溶酶体酸化,将原代小胶质细胞暴露于 25 mM 乳酸中 24 小时。在没有 MCT4 的情况下,施用乳酸完全无法诱导任何改变。暴露于相似浓度丙酮酸盐的原代小胶质细胞没有显示出LysoTracker覆盖区域的任何改变,证实了观察到的对溶酶体酸化的影响是由乳酸而不是其他单羧酸盐特异性诱导的。富含 LDHB 的同工酶引起的乳酸分解代谢被认为可以通过 v-ATP 酶(溶酶体的质子泵)促进溶酶体酸化。V-ATP酶抑制剂巴弗洛霉素A1完全阻止小胶质细胞中乳酸暴露诱导的LysoTracker信号增加,表明乳酸诱导的溶酶体酸化调节取决于V-ATP酶活性。总的来说,这些发现表明细胞外乳酸导致小胶质细胞中晚期内体和溶酶体的酸化增强,并且这严格依赖于 MCT4 转运蛋白。缺乏 MCT4 的小胶质细胞表现出乳酸诱导的降解细胞器酸化缺陷,表明它们的吞噬功能可能受到损害。

图2. 小胶质细胞中的乳酸转运体 MCT4 在细胞外乳酸的作用下上调,并且是乳酸依赖性溶酶体酸化所必需的
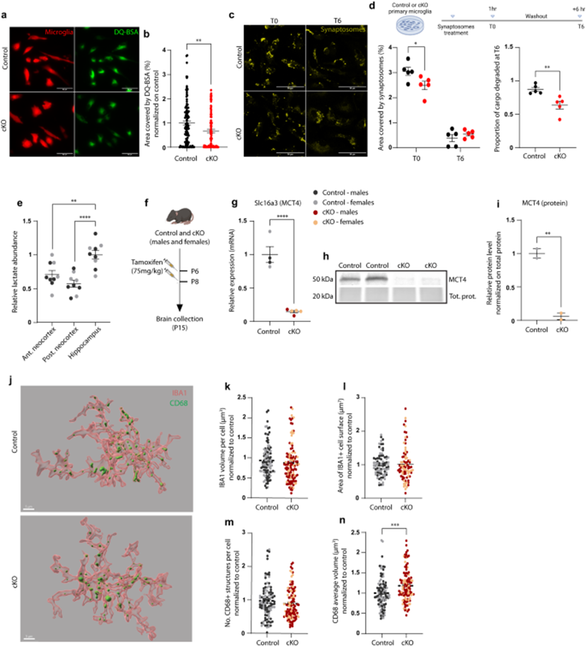
接下来,作者探究了小胶质细胞 MCT4 缺失是否会导致小胶质细胞吞噬能力功能障碍。为此,在对照和敲除细胞中进行了 DQ-BSA 测定。DQ-BSA 是蛋白酶的荧光底物,其荧光通过 BODIPY 染料标记而猝灭。DQ-BSA 被蛋白酶水解为单肽后,猝灭现象得到缓解,因此荧光信号可以作为蛋白水解活性的代表。与对照相比,信号定量显示敲除MCT4的小胶质细胞产生的荧光显着减少,表明降解能力有缺陷。吞噬细胞活性在促进突触元件的吞噬和随后的有效降解中发挥着重要作用,特别是在出生后早期的大脑中,此时小胶质细胞通过消除多余的突触连接对塑造神经回路发挥着重要作用。为了研究观察到的降解受损是否也与突触结构相关,将小胶质细胞暴露于从 CamKIIa CRE ;Rosa26-fl-STOP-fl-TdTomato 小鼠中分离的荧光标记突触体,并对其吞噬(T0 时:孵育 1 小时后)和降解(T6 时:T0 冲洗 6 小时后)进行量化。共聚焦采集和成像分析显示,MCT4 KO细胞对突触体的吞噬减少,并且降解能力显着受损,这与它们的溶酶体酸化缺陷一致。作者又研究了体内对乳酸的功能反应是否也可能发生改变,从而影响 MCT4 敲除小鼠中小胶质细胞介导的突触重塑。为了解决小胶质细胞乳酸转运在海马发育中的作用,通过在 Cx3cr1 CREert2/+ ;Slc16a3 flox/flox和 Cx3cr1 CREert2/+ ;Slc16a3 +/+雄性和雌性同窝小鼠的 P6 和 P8 处注射他莫昔芬,选择性地耗尽小胶质细胞中的 MCT4,在 P15 时收集大脑组织用于下游分析。在转录本和蛋白质水平上证实了在分离的小胶质细胞中MCT4的有效敲除。接下来,研究了MCT4 的缺失是否会影响小胶质细胞的形态。来自对照和敲除MCT4基因的同窝小鼠的海马细胞的三维重建没有显示出主要的结构改变,因为来自两种基因型的雄性和雌性受试者的小胶质细胞显示出相似的Iba1+体积和表面积。虽然 CD68+ 结构的数量也没有受到影响,但观察到它们的平均体积显着增加。CD68 是小胶质细胞和巨噬细胞中吞噬溶酶体的标记物,然而,它的存在不能直接作为吞噬细胞活性的代表。事实上,CD68+结构体积的增加可能表明吞噬增强,或者相反,它可能表明由于降解缺陷导致吞噬溶酶体过度积累。根据之前的观察,作者预测MCT4基因敲除的小胶质细胞中吞噬溶酶体大小的增加可能反映了摄入物质(可能包括突触物质)的清除功能障碍。

图3. MCT4 基因敲除的小胶质细胞在体外表现出吞噬功能减弱和溶酶体功能障碍,在体内则表现出吞噬溶酶体结构的改变
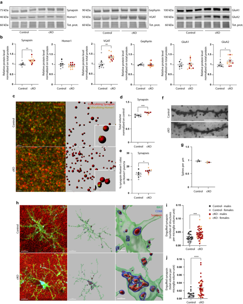
随后,作者对 P15 小鼠的海马匀浆进行了蛋白质印迹实验,以筛选不同的突触前和突触后标记,并发现其中许多标记(突触蛋白、VGAT、GluA2)在敲除小鼠中比对照同窝小鼠显着更丰富。海马切片的免疫染色进一步证实了突触蛋白的显着增加。对突触前和突触后标记物 synapsin 和 homer1 之间的共定位点进行定量,显示突触数量显着增加,支持了 MCT4 的小胶质细胞丢失引起的结构变化。高尔基-考克斯分析表明敲除小鼠和对照同窝小鼠之间的树突棘密度没有变化,与突触后支架蛋白homer1和PSD95水平没有变化一致。总的来说,这些数据表明小胶质细胞中 MCT4 的选择性丢失不仅会导致内在的小胶质细胞功能障碍,而且足以在突触水平上引起后果。为了进一步研究突触标记物的增加是否与体内小胶质细胞修剪缺陷直接相关,作者评估了对照小鼠和敲除小鼠 CA1 海马区小胶质细胞对突触蛋白的吞噬情况。结果发现敲除小鼠中被吞噬的突触斑点数量显着升高。此外,CD68+吞噬溶酶体结构内突触蛋白总体积的定量显示在敲除细胞中显着增加,这与体外观察到的摄入物质的缺陷降解和随后的积累结果一致。这些数据表明了小胶质细胞 MCT4 在介导产后早期海马突触消除中的关键作用。

图4. 小胶质细胞中MCT4的缺失导致海马突触修剪的改变
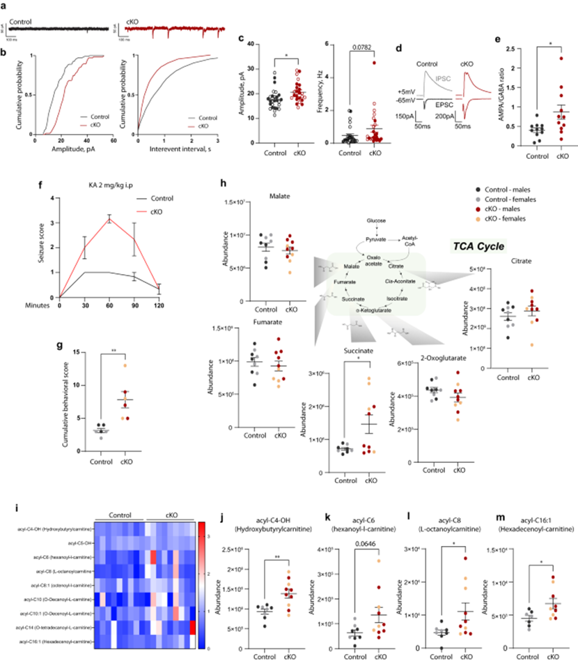
之后,作者研究了 MCT4基因敲除小鼠中有缺陷的突触重塑是否对海马神经元的神经传递有功能性影响。制备了幼年小鼠(P15 和 P30)的脑切片,并对 CA1 锥体细胞进行膜片钳实验。与对照组相比,敲除小鼠记录的自发兴奋性突触后电流(sEPSC)的幅度显着更高,sEPSC 频率的趋势相似。这些结果表明 CA1 锥体神经元有更大的突触兴奋,这种现象与在突触蛋白(包括突触蛋白和 GluA2)水平上观察到的变化一致。此外,电刺激 P15 小鼠海马切片中的 Schaffer 侧枝后记录 AMPA 和 GABA 介导的电流,显示与对照组相比,敲除小鼠锥体神经元中的 AMPA/GABA 比率增加。值得注意的是,小胶质细胞功能障碍和对 CA1 锥体细胞的较高突触兴奋先前已被认为与癫痫发作的脆弱性有关。因此,作者推测MCT4基因敲除小鼠更容易受到致痫药物的影响。为此,给予单一亚阈剂量的红藻氨酸 (KA),这是一种有效的神经兴奋化合物,用于通过模拟谷氨酸能神经传递来研究海马依赖性癫痫发作的机制。正如预期的那样,腹膜内给予 2 mg/kg KA 并没有在对照小鼠中引起任何癫痫相关反应。然而,敲除的雄性和雌性小鼠早在注射后一小时就出现阵挛性癫痫发作。这些数据证实了小胶质细胞 MCT4 的缺失会导致幼年小鼠海马突触结构和功能的改变。三羧酸(TCA)循环分析显示中间代谢物琥珀酸显着增加,与其积累在促进癫痫发作中的作用一致。敲除小鼠的海马呈现出多种酰基肉碱中间体水平增加,例如羟基丁酰肉碱、己酰基-L-肉碱、L-辛酰基肉碱和十六烯酰基-肉碱。酰基肉碱 (AC) 由肉碱和酰基辅酶 A 通过线粒体或过氧化物酶体中的肉碱酰基转移酶形成。由于脂肪酸、葡萄糖和氨基酸的代谢可以产生 AC,因此在敲除小鼠中发现的高水平 AC 可能表明在小胶质细胞 MCT4 缺失的情况下存在代谢适应。

图5. 小胶质细胞 MCT4 的缺失会导致海马突触功能改变和代谢变化
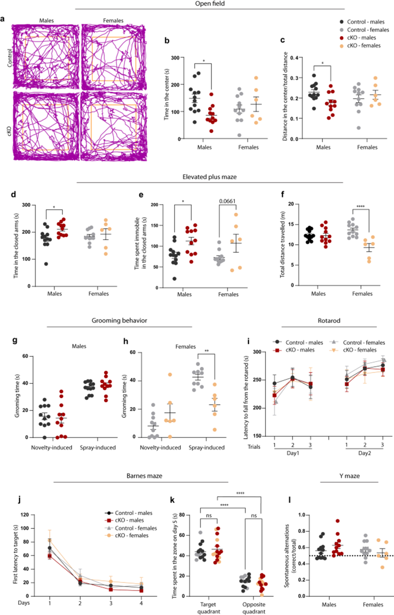
最后,为了研究小胶质细胞中MCT4的出生后早期消耗是否会导致成年期的行为改变,作者进行了几项旨在表征小鼠行为的测试。首先在露天场地对小鼠进行测试,以评估基本的运动活动以及焦虑样行为。虽然性别和基因型之间的运动和不动时间相当,但与对照同窝仔鼠相比,成年敲除雄性花在探索竞技场中心的时间显着减少,并且在中心移动的距离也缩短,这表明焦虑增加。这在高架十字迷宫(EPM)测试中得到证实,其中敲除MCT4基因的雄性在闭合臂中花费显着更多的时间,并且它们也表现出不动时间的增加。虽然焦虑表型是性别依赖性的,并且仅存在于男性中,但女性表现出不同的异常行为,EPM 中的探索和平均速度显着降低。此外,也分析了自我梳理行为,包括对新环境的反应和对物理刺激(即在鼻子上喷水)的反应。虽然与对照组相比,敲除MCT4的雄性小鼠在两种类型的梳理行为中表现出相似的水平,并且在喷水时有所增加,但敲除MCT4的雌性在喷雾诱导的梳理行为中表现出显着减少,表明空间记忆和运动协调不受小胶质细胞 MCT4 丢失的影响。

图6. 成年MCT4基因敲除小鼠表现出类似焦虑的行为
总之,本研究结果表明小胶质细胞可以输入乳酸,这与溶酶体酸化的增加相一致。在体外,小胶质细胞中单羧酸转运蛋白 MCT4 的缺失会阻止乳酸诱导的溶酶体调节,并导致货物降解缺陷。体内 MCT4 的小胶质细胞耗竭会导致突触修剪受损,与海马神经元兴奋增加、AMPA/GABA 比率增加、容易出现癫痫发作和焦虑样表型。总体而言,这些发现表明了选择性破坏小胶质细胞中的 MCT4 转运蛋白足以改变突触细化并诱导小鼠大脑发育和成年行为缺陷。