17 年
手机商铺
公司新闻/正文
498 人阅读发布时间:2025-06-19 17:43
研究内容概述
2025年5月29日,北京大学姜长涛教授、庞艳莉教授、纪立农教授团队联合山东大学孙金鹏教授团队、于晓教授团队在《Cell》(IF = 45.5)发表了题为“A microbial amino-acid-conjugated bile acid, tryptophan-cholic acid, improves glucose homeostasis via the orphan receptor MRGPRE”的研究文章,首次揭示了微生物源氨基酸结合胆汁酸(MABAs)在T2D中的关键作用,并探讨了新型MABA——色氨酸结合胆酸(Trp-CA)成为T2D治疗靶点的可能性。研究发现,Trp-CA在T2D患者体内显著减少,其丰度与临床血糖指标呈负相关。通过动物实验进一步证实Trp-CA可改善葡萄糖耐量,并首次阐明其通过激活孤儿G蛋白偶联受体(GPCR)Mas相关G蛋白偶联受体家族成员E(MRGPRE),经Gs-环磷酸腺苷(cAMP)和β-抑制蛋白1(β-arrestin-1,由ARRB1基因编码)-果糖二磷酸醛缩酶A(ALDOA)双信号通路发挥代谢调控作用的分子机制,同时鉴定出动物乳双歧杆菌(Bifidobacterium animalis subsp. lactis)产生的胆盐水解酶/转移酶(BSH/T)是Trp-CA的生物合成关键酶。这些发现为理解肠道菌群-胆汁酸代谢轴在T2D中的作用提供了新视角,并为开发基于MABAs的糖尿病治疗新靶点奠定了理论基础。
在本研究中,汉恒生物有幸为作者提供了表达Cre重组酶的腺病毒:pAdEasy-CMV-CRE和Aldoa敲低的慢病毒:pHBLV-U6-shAldoa-CMV-ZsGreen-PGK-PURO,分别用于回肠和结肠条件性Gnas敲除小鼠的建立以及Aldoa的敲低。
下面,我们一起来了解具体的研究内容:
研究结果解读
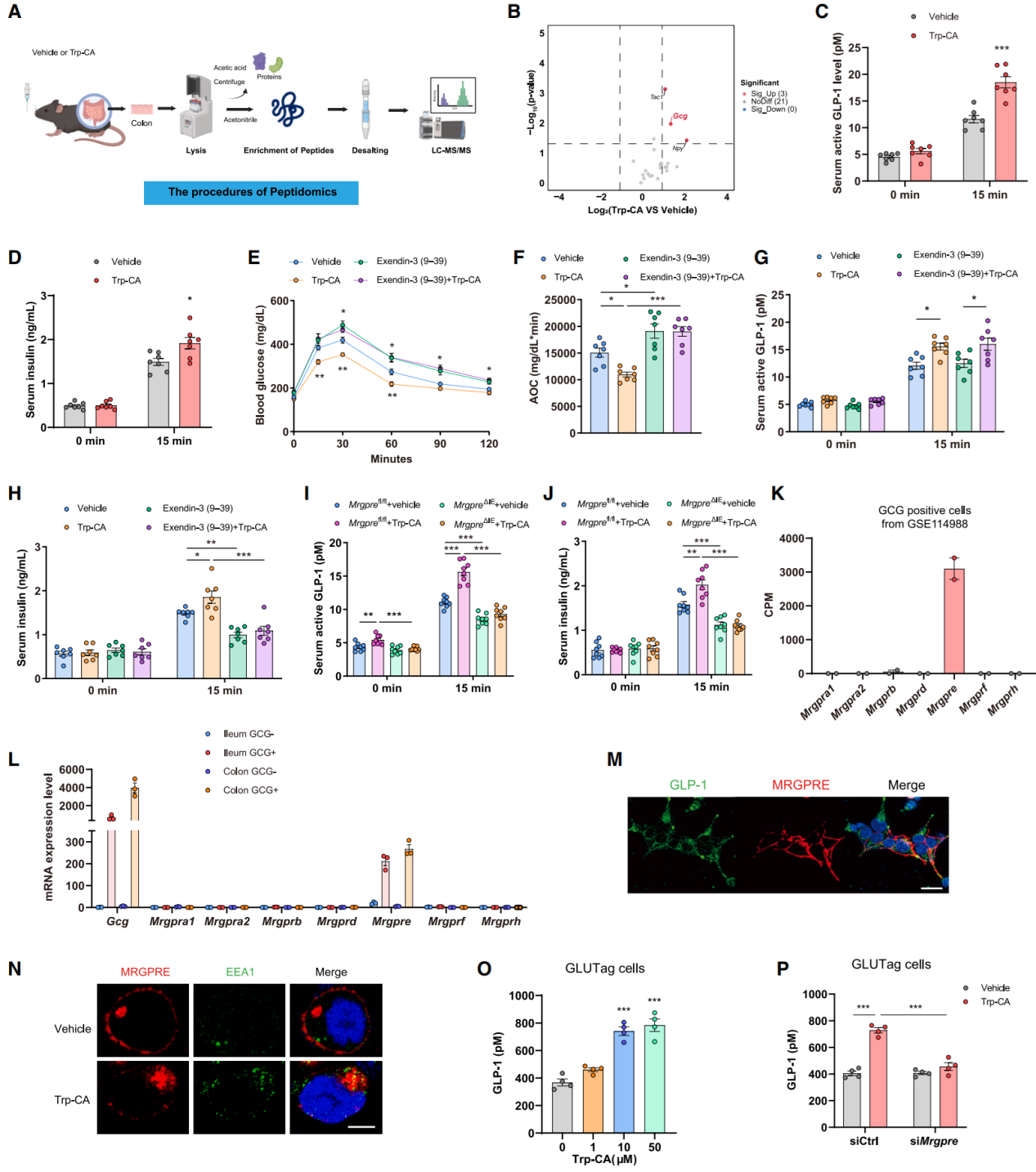
1.Trp-CA可缓解高脂饮食(HFD)诱导的葡萄糖不耐受
作者首先通过临床与动物实验揭示了Trp-CA在糖代谢调控中的关键作用。临床分析显示,T2D患者粪便中Trp-CA水平显著低于健康人群,且其浓度与空腹血糖(FBG)、糖化血红蛋白(%HbA1c)及BMI呈显著负相关。动物实验进一步证实,HFD小鼠的Trp-CA水平降低,而外源性补充Trp-CA可显著改善糖耐量,并在2周内产生独立于减重的降糖效应。机制研究表明,Trp-CA的合成依赖肠道菌群,且在离体菌群环境中表现出优于甘氨胆酸(GCA)的稳定性。除此之外,Trp-CA治疗还能降低HFD小鼠的体重增幅和体脂积累。这些结果表明,Trp-CA是T2D相关的潜在生物标志物,且其由肠道菌群调控,在HFD小鼠治疗早期直接改善糖代谢,后期通过减重间接缓解胰岛素抵抗。

图1. Trp-CA缓解HFD诱导的葡萄糖不耐受
2. Trp-CA是孤儿GPCR受体MRGPRE的内源性配体
确定Trp-CA与代谢的潜在联系后,作者进一步研究了Trp-CA在体内的分布及作用机制。结果显示其作用机制与空间分布密切相关:Trp-CA在肠道内容物和粪便中浓度极高,但无法被吸收入血液,且仅结肠局部给药能显著促进双相胰岛素分泌、提高葡萄糖输注率并抑制肝糖生成,表明其通过肠道局部受体发挥作用。功能筛选排除了经典胆汁酸受体(TGR5/FXR/VDR/PXR)的参与,而基于肠道GPCR表达谱的高通量筛选锁定MRGPRE为Trp-CA显著激活的受体。结构生物学实验进一步揭示:Trp-CA结合诱导人源和小鼠MRGPRE胞外区构象重排,从分子层面阐明激活机制。基因功能实验证实MRGPRE的必要性:① 全身性敲除(Mrgpre‾/‾)或肠道特异性敲除(MrgpreΔIE)小鼠中,Trp-CA改善高脂饮食诱导的糖耐量受损、降低肝糖生成及促进胰岛素分泌的作用完全消失;②MrgpreΔIE小鼠本身加重糖代谢紊乱,且阻断Trp-CA对体重和脂肪量的有益调节。综上,Trp-CA作为肠道富集的内源性分子,通过特异性激活肠上皮GPCR受体MRGPRE调控葡萄糖稳态。

图2. Trp-CA是孤儿受体MRGPRE的内源性配体
3. Trp-CA通过MRGPRE激活诱导GLP-1分泌
确认Trp-CA的受体后,作者对下游机制进行了深入研究。实验表明Trp-CA处理可上调结肠Gcg基因(编码胰高血糖原)的表达,选择性提高口服葡萄糖后的血清胰高血糖素样肽GLP-1和胰岛素水平。在GLP-1受体被拮抗后,Trp-CA仍能刺激GLP-1分泌但降糖效应消失,证实其作用依赖GLP-1通路。随后,作者通过MRGPRE基因敲除模型(Mrgpre⁻/⁻和MrgpreΔIE小鼠)得到了关键性证据:敲除小鼠中Trp-CA诱导的GLP-1/胰岛素分泌增强效应完全消失。单细胞测序证实MRGPRE在GCG⁺ L细胞中特异性高表达,且Trp-CA可显著促进人/鼠L细胞系的GLP-1分泌,该效应在敲低Mrgpre后被阻断。这些结果表明肠道局部富集的Trp-CA通过特异性激活L细胞膜上的MRGPRE受体,显著促进胰高血糖素样肽GLP-1的分泌,揭示了Trp-CA-MRGPRE-GLP-1轴在肠道局部调控葡萄糖稳态的新机制。

图3. Trp-CA通过促进GLP-1分泌改善葡萄糖耐量
4.MRGPRE的冷冻电镜结构及其与Trp-CA的相互作用
确定Trp-CA-MRGPRE-GLP-1轴的作用后,作者进一步证实了Trp-CA可以特异性激活MRGPRE,诱导Gs解离并升高cAMP水平,而Gs-cAMP信号是L细胞分泌GLP-1的经典途径,细化了信号传导的路径。随后,作者通过高分辨率的结构分析研究了Trp-CA和MRGPRE之间的相互作用,由于Trp-CA-hMRGPRE复合物易聚集,作者转而采用斑马源同源受体eqMRGPRE和替代配体2-MOA成功解析了2.5Å分辨率的冷冻电镜结构。基于此构建的hMRGPRE同源模型显示,Trp-CA结合于MRGPRE跨膜域Site1口袋:其胆酸甾核的C3/C7/C12羟基分别与H261/R103/Y107形成氢键网络,色氨酸侧链嵌入疏水腔(L99/A100/Y251),羧基与H252产生电荷作用。随后,通过功能验证表明羟基缺失衍生物(Trp-CDCA/Trp-DCA)丧失激活能力,关键残基突变(R103A/Y107A/H261A)显著削弱Gs信号和GLP-1分泌,证实该结合模式是Trp-CA特异性激活MRGPRE并触发GLP-1分泌的结构基础。

图4. Trp-CA结合并激活hMRGPRE的结构基础
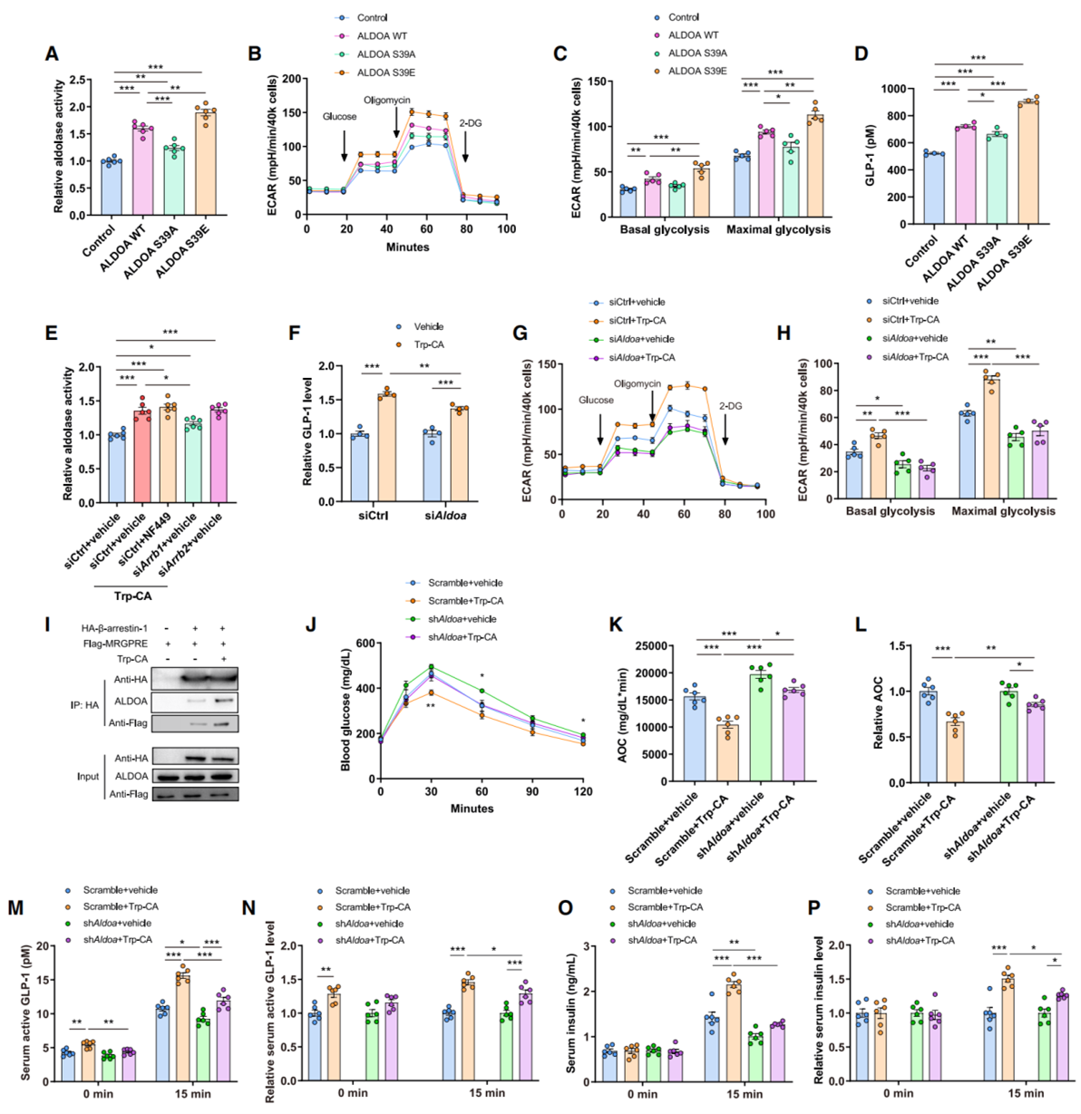
5.Trp-CA部分通过MRGPRE-β-arrestin-1-ALDOA途径诱导GLP-1分泌
确定了Trp-CA特异性激活MRGPRE介导的GLP-1分泌中Gs-cAMP信号通路的存在后,作者发现在体内外抑制Gs-cAMP通路仅部分逆转了Trp-CA的作用,表明可能有其他信号通路参与MRGPRE介导的GLP-1分泌。而抑制蛋白作为G蛋白偶联受体(GPCR)信号传导下游效应物的支架,其信号体的存在独立于GPCR-G蛋白复合物传递特定功能。基于此作者发现MRGPRE在Trp-CA刺激下以剂量依赖性募集β-arrestin-1,且当抑制Gs-cAMP通路仅部分逆转Trp-CA效应时,ARRB1的敲除可完全阻断其促分泌作用。磷酸化蛋白质组分析显示,Trp-CA通过β-arrestin-1特异性调控162个磷酸化蛋白,其中糖酵解关键酶——ALDOA的S39位点磷酸化最为显著。机制研究表明β-arrestin-1作为支架蛋白促进MRGPRE-ALDOA复合物形成,S39磷酸化增强醛缩酶活性和糖酵解通量,提升ATP水平进而驱动GLP-1的分泌。ALDOA-S39E(磷酸化模拟突变)可增强糖酵解,而S39A(非磷酸化模拟突变)则削弱该效应。体内实验证实,肠道特异性敲除ALDOA或ARRB1均会损害Trp-CA对葡萄糖稳态的改善作用。综上所述,Trp-CA通过Gs-cAMP通路和β-arrestin-1-ALDOA磷酸化轴协同增强糖酵解,增加GLP-1分泌以调节葡萄糖代谢。

图5. Trp-CA通过诱导ALDOA磷酸化促进细胞糖酵解

图6. Trp-CA部分通过MRGPRE-β-arrestin-1-ALDOA途径诱导GLP-1分泌
6.B. animalis subsp. lactis产生的BSH/T是催化Trp-CA合成的关键酶
最后,为了确定Trp-CA的潜在细菌生产者,作者通过实验筛选了98种细菌,涵盖了主要的肠道细菌门。结果显示,有4种双歧杆菌可高效合成Trp-CA,其中动物乳双歧杆菌产量最高。体外实验证实由其产生的BSH/T(BAL BSH/T)纯化后可直接催化Trp-CA生成。为验证该酶功能,作者通过CRISPR-Cas9技术建立可产生BAL BSH/T的工程大肠杆菌。研究显示移植该工程菌或B. animalis subsp. lactis均能显著改善高脂饮食小鼠的葡萄糖耐受性,并提升GLP-1和胰岛素水平。以上结果表明,B. animalis subsp. lactis通过BSH/T合成Trp-CA,经MRGPRE受体通路调节宿主的GLP-1分泌和葡萄糖稳态。

图7. B. animalis subsp. lactis通过BSH/T催化Trp-CA合成
总结
综上所述,该研究发现一种由肠道共生菌——B. animalis subsp. lactis通过BSH/T催化合成新型胆汁酸代谢物Trp-CA,该代谢物作为孤儿GPCR受体MRGPRE的内源性配体,通过Gs-cAMP和β-arrestin-1-ALDOA双信号通路促进肠道L细胞分泌GLP-1,从而改善高脂饮食诱导的糖代谢异常。而临床数据显示2型糖尿病患者粪便中Trp-CA水平显著降低,且与血糖指标呈负相关。因此该研究不仅揭示了微生物-宿主共代谢调控葡萄糖稳态的新机制,更为T2D的微生物疗法提供了新靶点。

图形摘要. Trp-CA通过孤儿受体MRGPRE改善葡萄糖体内平衡