17 年
手机商铺
公司新闻/正文
748 人阅读发布时间:2024-04-16 16:31
文献信息
2024年3月8日,西北农林科技大学吴江维教授、空军军医大学陶开山教授及西安交通大学张晓刚教授作为共同通讯作者在《Nature Communications》(IF=17.694)发表题为“Deficiency of ASGR1 promotes liver injury by increasing GP73-mediated hepatic endoplasmic reticulum stress”的研究论文,该研究发现ASGR1缺乏会加剧肝损伤,其作用机制是通过ASGR1-GP73轴实现的。
ASGR1是一种在肝脏中特异性表达的凝集素,作者发现,在肝纤维化或肝硬化患者和肝损伤的小鼠中ASGR1的表达会下调,而过表达ASGR1则会减轻小鼠急性和慢性肝损伤。在该研究中,为了探索ASGR1在肝损伤中的作用,研究团队构建了ASGR1缺陷小鼠与ASGR1过表达小鼠,在对小鼠进行急/慢性肝损伤处理后检测了相关表型,发现ASGR1缺失会加剧肝损伤,而过表达ASGR1可减轻小鼠的肝损伤,最后作者发现这是通过ASGR1-GP73轴激活内质网应激实现的,并揭示了其潜在机制,ASGR1-GP73轴有望成为由各种因素和其他相关疾病引起的肝损伤的潜在治疗靶点。本研究中,作者使用了汉恒生物提供的AAV8-ASGR1成功实现了ASGR1在肝脏中的过表达。
接下来,我们一起来看看作者的研究结果:
研究成果
1. ASGR1在肝硬化患者和肝损伤小鼠中表达下调
为了研究ASGR1与肝损伤之间是否存在关联,作者首先确定了肝硬化患者肝脏中的ASGR1表达显著降低,在肝损伤模型小鼠的肝脏中,ASGR1表达也显著降低,表明ASGR1可能潜在参与肝损伤的过程。

图1 ASGR1在肝硬化患者和肝损伤小鼠中表达下调
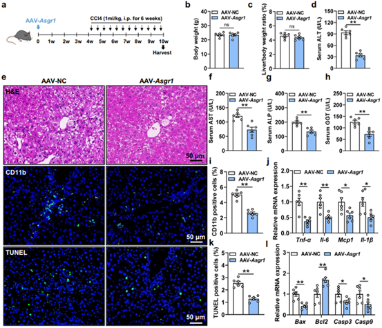
2. 肝脏过表达 ASGR1可改善 CCl4 诱导的慢性肝损伤
为研究ASGR1在肝损伤中的作用,作者首先通过CRISPR/CAS9技术成功构建了Asgr1缺陷型小鼠(Asgr1-/-),并发现小鼠在缺失ASGR1后,在基础条件下会出现轻度肝损伤。为了探索外部刺激是否会加剧ASGR1缺失导致的肝损伤,作者用WT小鼠和Asgr1-/-小鼠诱导急性和慢性肝损伤,通过一系列生化检测评估肝损伤程度,发现ASGR1缺乏会加剧小鼠的急性和慢性肝损伤。
为进一步研究肝脏过表达ASGR1对肝损伤的影响,作者通过尾静脉注射AAV8-ASGR1实现了ASGR1在小鼠肝脏的过表达,随后用CCl4处理6周诱导小鼠慢性肝损伤,结果发现,与对照组相比,ASGR1过表达小鼠表现出更低水平的ALT和AST,肝脏中的炎症细胞浸润也更少,同时,ASGR1过表达小鼠中促炎相关基因、促凋亡相关基因以及促纤维化基因的mRNA水平低于对照组,这些结果表明,ASGR1过表达显著改善了CCl4诱导的慢性肝损伤。同样,作者也验证了ASGR1过表达显著改善了对乙酰氨基酚诱导的急性肝损伤水平。

图2 肝脏过表达 ASGR1可改善 CCl4 诱导的慢性肝损伤
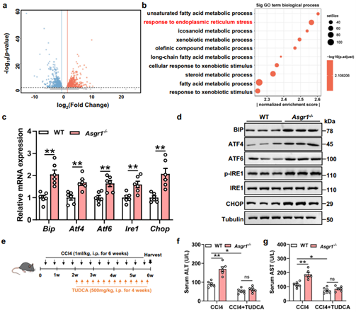
3. Asgr1-/-小鼠表现出肝脏内质网应激升高
为了探究ASGR1缺失介导的肝损伤的潜在机制,作者分别对WT小鼠和Asgr1-/-小鼠进行RNA-seq分析并鉴定出2309个差异基因,QPCR和WB结果显示有5种常见的内质网(ER)应激标志物在Asgr1-/-小鼠中的表达显著升高,表明ASGR1缺乏会导致肝脏的ER应激。为了确认ASGR1缺乏导致的肝损伤和ER应激之间的关联,作者用ER应激抑制剂—牛磺熊去氧胆酸(TUDCA)处理CCl4诱导慢性肝损伤的WT和Asgr1-/-小鼠,发现TUDCA显著降低了肝脏中ER应激标志物的表达水平,也显著降低了血清中AST和ALT水平,减轻了ASGR1缺乏引起的肝脏炎症和纤维化。总之,结果表明,ER应激介导了ASGR1缺乏对小鼠肝损伤的影响。

图3 Asgr1-/-小鼠表现出肝脏内质网应激升高
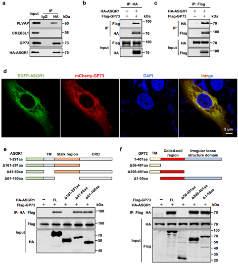
4. ASGR1与介导内质网应激的GP73相互作用
随后,作者用IP结合质谱的方法筛选到与ASGR1结合的配体,其中,GP73已被证实可与ER应激标志物—BIP相互作用,从而激活ER应激信号并诱导小鼠肝损伤,所以作者探究了ASGR1与GP73的相互作用。作者首先通过共聚焦显微镜观察证明了ASGR1和GP73存在共定位,随后作者通过构建一系列过表达截断体与突变体载体并进行Co-IP验证确定了ASGR1的Gln240、Trp244、Glu253 和GP73的Asn144是两者发挥结合作用的关键位点。

图4 ASGR1与介导内质网应激的GP73相互作用
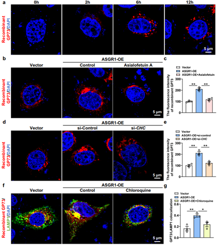
5. ASGR1 以网格蛋白依赖性方式促进 GP73 的溶酶体降解
为了检测ASGR1在GP73的内吞和降解中的作用,作者将红色荧光标记的重组GP73蛋白添加到HepG2培养环境中,观察发现与对照组相比,过表达ASGR1组可以显著增强细胞内荧光强度,而ASGR1的高亲和力配体Asialofetuin A的存在则显著降低了过表达细胞中的荧光强度,表明ASGR1促进GP73的内吞作用。由于网格蛋白在各种货物分子的内吞作用中起着重要作用,作者继续研究了网格蛋白是否参与ASGR1介导的肝细胞中GP73的内吞作用,发现敲低网格蛋白会降低ASGR1过表达细胞中的荧光强度。接下来,作者又研究了ASGR1是否介导GP73的降解,在ASGR1过表达的肝细胞中,观察到GP73与溶酶体标志物—LAMP1的共定位显著增强,而添加氯喹后可显著阻断 GP73与溶酶体的共定位,表明ASGR1促进GP73通过溶酶体降解,敲低网格蛋白后显著减少了GP73在 ASGR1 过表达肝细胞中的溶酶体定位,表明ASGR1以网格蛋白依赖性方式促进GP73的降解。
基于先前的发现,GP73与质膜上的BIP相互作用以激活细胞内ER应激信号传导并诱导肝损伤,所以作者研究了ASGR1是否可调节这种相互作用,并导致肝损伤。作者在过表达ASGR1后,发现GP73和BIP的相互作用以及共定位会相应减少,反之会增多,表明ASGR1的缺乏抑制GP73的内吞作用和溶酶体途径降解,从而提高BIP和GP73在质膜上的相互作用,导致肝脏内质网应激通路的激活。

图5 ASGR1 以网格蛋白依赖性方式促进 GP73 的溶酶体降解
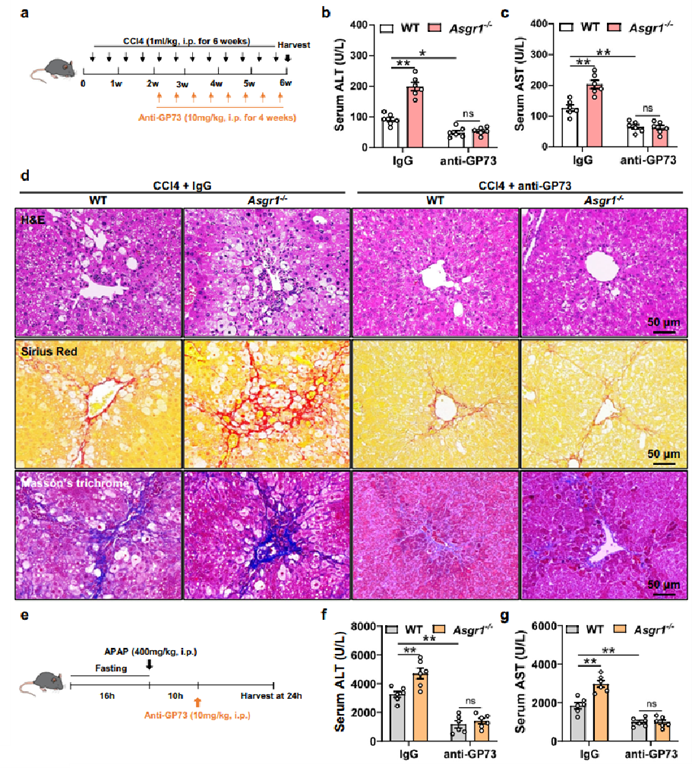
6. 中和GP73可减轻ASGR1缺乏诱导的肝损伤
为了进一步探索GP73在ASGR1缺陷介导的肝损伤中的作用,作者使用中和抗体来中和用CCl4诱导的慢性肝损伤小鼠中的GP73,与IgG组相比,中和GP73有效降低了Asgr1-/-慢性肝损伤小鼠的ALT和AST水平,显著减弱了肝胶原沉积,并降低了促纤维化基因的表达水平。使用对乙酰氨基酚处理的Asgr1-/-急性肝损伤小鼠中也可观察到类似的减轻肝损伤的现象。这些结果表明,中和GP73可有效减轻Asgr1-/-小鼠的肝损伤。

图6 中和GP73可减轻ASGR1缺乏诱导的肝损伤
总结
综上所述,该研究证明ASGR1对肝损伤具有保护作用。ASGR1的缺乏导致GP73水平升高,随后通过增强GP73和BIP之间的相互作用引发内质网应激,最终导致肝损伤。值得注意的是,GP73的中和显著减轻了这种肝损伤。总之,这些研究发现将ASGR1确定为肝损伤易感性的潜在遗传决定因素,并将可能作为研究肝损伤的治疗新靶点。

图7 ASGR1在肝损伤中的工作机制图