17 年
手机商铺
公司新闻/正文
663 人阅读发布时间:2025-03-26 16:35
第三军医大学西南医院唐康来、郭林、陈玉佳男、第三军医大学缪洪明、纽约大学刘传聚共同通讯在《Signal Transduction And Targeted Therapy》(IF:40.8)发表研究论文《Malate initiates a proton-sensing pathway essential for pH regulation of inflammation》,证明了TCA循环中间体L-苹果酸直接结合结合免疫球蛋白(BiP),抑制了BiP与干扰素调节因子2结合蛋白2(IRF2BP2)的相互作用,保护IRF2BP2受BiP驱动的降解,在体外和体内抑制炎症反应。pH降低促进L-苹果酸羧基质子化,促进L-苹果酸和羧酸类似物结合BiP,并以羧基依赖的方式抑制BiP-IRF2BP2相互作用。在巨噬细胞中,BiP-IRF2BP2信号通路对pH值变化敏感,可介导抗酸化炎症以及细胞内pH碱化剂诱导的促炎作用。此外小鼠结肠中的局部碱化以骨髓BiP依赖的方式诱导结肠炎,并降低降低IRF2BP2的蛋白质水平。
在本文中,作者使用了汉恒生物提供的HBLV-U6-gRNA-EF1-CAS9-PURO慢病毒载体,敲除Raw264.7细胞中的Hspa5和Mdh2基因构建了Hspa5+/-和Mdh2-/-细胞系。
研究成果
1. L-苹果酸可在体内和体外缓解炎症反应
首先,作者通过脂多糖(LPS)刺激的骨髓衍生巨噬细胞(BMDM)模型筛选了38种可溶解的能量代谢中间体,通过qPCR检测各代谢物处理组的炎症因子Il1b、Tnf和Il6表达水平,发现L-苹果酸具有最显著的抗炎症作用。通过ELISA验证L-苹果酸对IL-6和TNF-α的抑制作用,wb证实L-苹果酸可抑制IL-1β前体(pro-IL-1β)的表达。另一方面,为了检验L-苹果酸的内源性增加是否调节炎症反应,作者在Raw264.7细胞系中敲除了苹果酸脱氢酶2(Mdh2),发现Mdh2的敲除增加了细胞内苹果酸水平并减弱了LPS诱导的促炎细胞因子表达。此外,在体内实验中,L-苹果酸(200或400 mg/kg)显著提高了LPS急性炎症模型小鼠存活率;胶原抗体诱导的关节炎(CAIA)小鼠模型的爪肿胀、关节破坏、临床评分方面结果显示L-苹果酸同样减轻了疾病的严重程度。

图1. L-苹果酸可在体内和体外缓解炎症反应
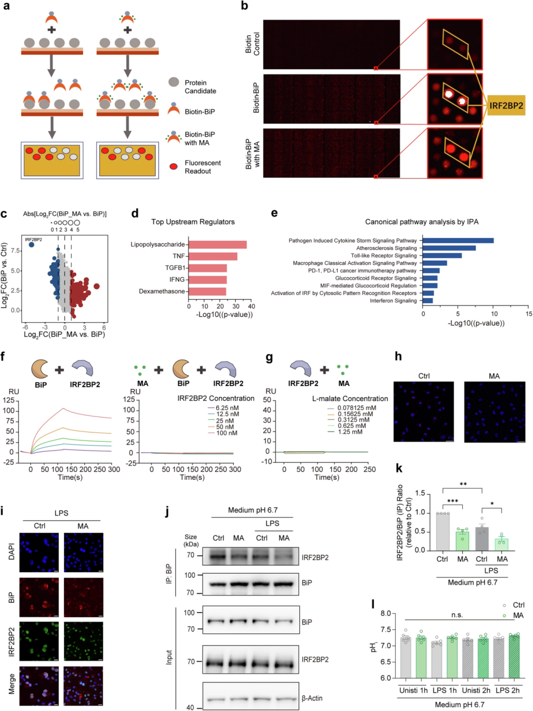
2.L-苹果酸与BiP直接结合以实现抗炎作用
许多研究证明糖酵解是LPS诱导Il1b表达的必要条件,然而,前期试验结果显示L-苹果酸不影响LPS刺激的巨噬细胞糖酵解,这表明L-苹果酸抑制炎症反应独立于代谢。因此,作者利用药物亲和反应靶向稳定性(DARTS)试验分析了L-苹果酸诱导抗炎作用的潜在分子基础——使用蛋白酶消化Raw264.7细胞,通过考马斯亮蓝检测法、质谱分析和Western blot鉴定到消化过程中受L-苹果酸处理保护的蛋白中存在显著富集的结合免疫球蛋白(BiP,又称Grp78、HspA5)。表面等离子共振(SPR)检测到L-苹果酸与重组BiP蛋白或细胞内源的无信号肽全长BiP可直接相互作用。在活化的BMDM中,BiP缺乏可在LPS刺激后期大幅下调pro-IL-1β,并阻断直接添加L-苹果酸和在pHe(胞外pH)控制条件下添加L-苹果酸(培养基pH6.9)对Il1b水平的抑制作用。此外,在LPS致死小鼠模型中,L-苹果酸诱导所增加的存活率被BiP骨髓特异性敲除抵消。

图2.L-苹果酸与BiP直接结合以实现抗炎作用
3.L-苹果酸抑制BiP-IRF2BP2的直接相互作用
此前的研究发现,部分蛋白可与代谢物反应发生结构重排,并伴随其蛋白质复合物状态的改变,作者推测BiP与L-苹果酸的结合引起构象变化,影响其蛋白-蛋白相互作用。为了揭示炎症调节和L-苹果酸-BiP通路之间的关联,作者研究了L-苹果酸是否影响BiP与相关配体的结合。蛋白质微阵列结果显示IRF2BP2具有最强的“BiP结合信号”和最强的L-苹果酸敏感性。在L-苹果酸处理的LPS BMDM模型中,RNA-seq检测分析结果显示,地塞米松是预测到的发生转录改变的5个上游转录调控因子之一,差异表达的基因参与了“PD-1/PD-L1癌症免疫治疗通路”和“糖皮质激素受体信号转导”通路,而IRF2BP2正是一种糖皮质激素受体(GR)和NF-κB的共同调节因子,这表明IRF2BP2可能与L-苹果酸的抗炎作用存在相关性。随后,作者通过SPR检测到BiP与IRF2BP2直接结合,L-苹果酸可阻断BiP-IRF2BP2结合,并且L-苹果酸与IRF2BP2无直接结合。近端连接测定、免疫荧光和共免疫沉淀结果显示L-苹果酸处理抑制LPS诱导的BiP-IRF2BP2相互作用,而pHe(培养基pH 6.7)或胞内pH(pHi)未显著降低。以上结果证明BiP可直接与IRF2BP2结合,而L-苹果酸可抑制BiP与IRF2BP2的相互作用。

图3.L-苹果酸抑制BiP-IRF2BP2的直接相互作用
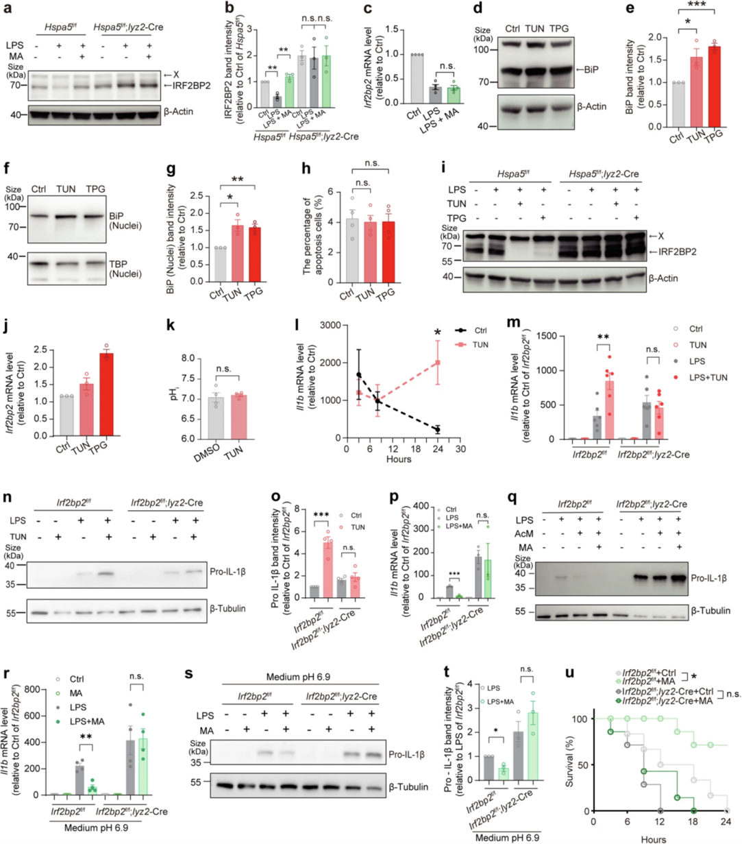
4.L-苹果酸-BiP轴通过靶向IRF2BP2蛋白水解调节炎症反应
接下来,作者在BMDM中探索了IRF2BP2是否介导L-苹果酸-BiP轴对炎症反应的影响。加入L-苹果酸后,IRF2BP2蛋白水平以BiP依赖性方式增加,然而L-苹果酸并不影响LPS诱导后的Irf2bp2 mRNA水平。BiP诱导剂衣霉素Tunicamycin和毒胡萝卜素Thapsigargin可增加胞内或细胞核中的BiP蛋白水平,并以BiP依赖性方式显著降低了LPS刺激后的IRF2BP2蛋白丰度,但不影响Irf2bp2 mRNA水平。衣霉素促进了活化的BMDM中IL-1β的表达和pro-IL-1β产生,而IRF2BP2的缺乏则减弱了这种促进作用。IRF2BP2的缺乏在LPS诱导的BMDM中阻断了L-苹果酸的抗炎作用,并在体内实验中降低了小鼠存活率。这些结果表明L-苹果酸-BiP轴通过与BiP结合的IRF2BP2调节炎症反应。

图4. L-苹果酸-BiP轴通过靶向IRF2BP2蛋白水解调节炎症反应
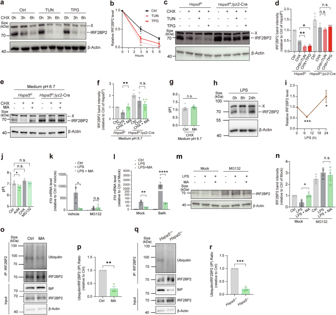
5.L-苹果酸可保护IRF2BP2免受BiP驱动的蛋白质降解
由于BiP和L-苹果酸不影响Irf2bp2的mRNA水平,作者推测L-苹果酸-BiP轴可能调控IRF2BP2蛋白的稳定性。WB结果显示,在蛋白质合成抑制剂环己亚胺CHX处理的BMDM中,BiP诱导剂下调了IRF2BP2蛋白表达量,即降低了稳定性。IRF2BP2蛋白的稳定性以BiP依赖的方式被BiP诱导剂破坏,并可被L-苹果酸保护。LPS处理的BMDM中,IRF2BP2蛋白水平8 h时下降,而在8至24 h后恢复,这可以解释为LPS诱导BMDM抑制了BiP-IRF2BP2相互作用。IRF2BP2的稳定性受泛素和蛋白酶体依赖性降解的调节,作者测试了泛素-蛋白酶体系统在L-苹果酸-BiP轴调节IRF2BP2和IL-1β中的作用。结果显示在LPS诱导的BMDM中,自噬体-溶酶体融合抑制剂巴佛洛霉素A不影响L-苹果酸诱导的抗炎调节作用,而使用蛋白酶体抑制剂MG132消除了L-苹果酸添加对IL-1β表达、以及对IRF2BP2蛋白丰度的影响。通过Co-IP分析,作者发现在L-苹果酸处理的BMDM以及Hspa5+/- Raw 264.7细胞中,MG132预处理可降低IRF2BP2的泛素化程度。这些研究结果表明,IRF2BP2的降解以BiP依赖性的方式接受BiP和L-苹果酸的调控。

图5. L-苹果酸可保护IRF2BP2免受BiP驱动的蛋白质降解
6.BiP-IRF2BP2信号转导可独立于溶酶体pH值感应细胞内质子
根据前期实验,pHi变化对IL-1β产生的影响与pH对BiP-IRF2BP2通路的潜在影响具有相关性,于是,作者通过不同的pH调节剂如Nigericin、Valinomycin以及酸化剂(AcM)改变pHi,探究了pH如何影响BiP与IRF2BP2之间的信号传导。Co-IP结果显示,BiP-IRF2BP2的相互作用随着pH降低而减弱;AcM可减弱BiP-IRF2BP2相互作用、减轻IRF2BP2的降解,而在莫能菌素(驱动的潜在H+二级主动转运)处理可抑制这一作用。另一方面,pHi碱化剂NH4Cl则促进了BiP-IRF2BP2相互作用。以上数据证明了细胞质质子(H+)可通过某些途径影响BiP-IRF2BP2的相互作用。触发溶酶体释放质子的TMEM175激活剂(ArA和DB)以BiP依赖性方式保护IRF2BP2免受降解,ArA和AcM增加了LPS处理后IRF2BP2的蛋白丰度,而BiP敲除则消除了这些效应。以上结果表明,细胞质质子抑制了细胞中BiP与IRF2BP2的相互作用,并通过BiP诱导IRF2BP2的积累,该效应与溶酶体酸化无关。

图6. BiP-IRF2BP2信号转导可独立于溶酶体pH值感应细胞内质子
7.PWAR6介导的NK细胞谷氨酰胺缺乏促进肿瘤免疫逃逸
据报道,某些羧酸盐代谢物因其二羧酸盐的高单质子化敏感性特性,主要通过pHi对酶功能和细胞通讯的影响起关键作用,L-苹果酸是一种内源性羧酸盐,其单质子化对弱酸性pH值敏感。在此背景下,作者研究了pH值对L-苹果酸-BiP-IRF2BP2轴的影响。SPR检测结果显示,酸性pH值有助于L-苹果酸抑制BiP-IRF2BP2的相互作用,并且酸化可增强SPR中L-苹果酸与BiP的结合。另一方面,L-苹果酸的羧酸盐类似物(如L-苹果酸盐、琥珀酸盐和顺式乌头酸盐)也可结合BiP,并以一种pH敏感的方式破坏BiP-IRF2BP2的相互作用。以上结果表明pH降低促进BiP结合羧酸盐而干扰BiP-IRF2BP2互作,BiP与羧酸盐代谢物结合具有pH敏感性,而L-苹果酸的高pKa、胞质水平、对BiP的亲和力,及可能缺乏促炎信号的能力则显示出其抗炎优势。

图7. 降低pH值有利于L-苹果酸及其类似物与BiP结合并抑制BiP-IRF2BP2的相互作用
8.pH值变化可通过BiP-IRF2BP2轴调节炎症
最后,作者验证了BiP-IRF2BP2信号传导是否介导pH值波动对炎症反应的影响。在LPS诱导的BMDM中,酸化剂AcM可诱导IL-1β水平下调,质子载体碱化剂莫能菌素可诱导的IL-1β生成,pHi碱化剂NH4Cl显著上调IL-1β的水平,而BiP和IRF2BP2的缺乏则分别阻断了各pH调节剂的影响,这些实验共同证明BiP-IRF2BP2信号通路介导了pH波动对IL-1β产生的影响。在NaOH溶液诱导肠炎的小鼠模型中,作者发现直肠给药0.3%的NaOH引起小肠绒毛结构破坏、结肠缩短、以及炎性细胞因子IL-1β和IL-6的上调,而骨髓敲除BiP可消除结肠炎表型。IHC和WB结果显示NaOH处理下调了IRF2BP2蛋白丰度,而骨髓敲除BiP同样也检测到IRF2BP2的下调,作者推测这可能源于非髓系细胞对NaOH的反应。综上所示,以上结果证明了质子依赖性肠道免疫平衡的维持,其中BiP-IRF2BP2信号发挥了关键作用。

图8. pH值变化可通过BiP-IRF2BP2轴调节炎症
总结
在本实验中,作者通过一系列实验,揭示了L-苹果酸作为细胞质pH值的感应分子,通过BiP-IRF2BP2信号通路调控炎症反应的新机制,某些具有不同pH敏感性的羧酸代谢物在蛋白质-蛋白质相互作用的质子生物传感中具有衔接作用。此发现为理解代谢与免疫系统的交互提供了新的视角,提出了通过调控细胞内的pH值或者靶向BiP-IRF2BP2信号通路来控制炎症介质表达的潜在治疗策略,对治疗炎症相关疾病具有重要意义。